Using GraphDB to manage dynamic subscription

Recently we added functionalities for users to subscribe to their sports of interest so we can send them more personalized content. Given the dynamic nature of sports / match / fixture , I wanted the subscription topics flexible but still hierarchical. The idea was to enable someone to get each and every notification that happens on cricket or to choose a particular team / player etc and get more granular notification.

After trying to model the hierarchy into a RDBMS & document DB , we quickly realized traditional DB is just a bad fit for such recursive model design and the data retrieval queries will be too expensive.

This is finally the big enough problem when you can sell / justify introducing a completely new tool to address the issue. And my chance to use graph-db in production. I was introduced to the graph db concept to a previous project of mine and was really impressed by the ease of natural domain model mapping into the DB via the graph concept.

After some basic R & D, we decided to go with Orientdb. Having used elasticsearch cluster products , Orientdb clustering model seemed more natural compared to neo4j. Having said that, having a graph on a distributed cluster is not a easy problem which we realized later the hard way.

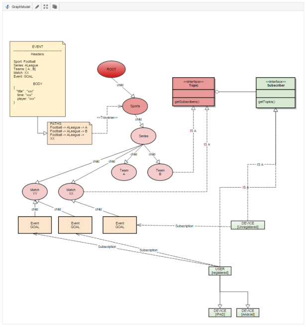
We could easily map our model in a graph schema like the following:

graph1

Notice how easily the concept of an unregistered device / user , and a user with multiple device fits into the domain. A user can subscribe to any node on the Tree that is Topic and the events automatically flows through the Subscriber.

This is how it looks like on Database:

sample

Performance:

With the default setup & no special tuning, the system is looking up 10,000 device-id to push the notification in < 500 ms , which is quite good for us. however, the orientdb-support tells us that it can be made even faster.

Lessons Learned:

>     We went with latest major production release 2.1 (which was released only 1 week ago) , and got burnt by many bugs / corner cases. It took upto 2.1.7 to finally have it stable.

>     Use TinkerPop (think jdbc for database) apis so you can switch between orientdb / neo4j

> If coding in java, use Frames api to maintain the Domain mapping

> Frames api is not properly tuned. I had to re-write most of my queries in gremlin . I am not sure about neo4j but orientdb recommends using gremlin / sql to run the search queries.

> Partition your clusters appropriately, it will result in proper utilization of all nodes in your cluster.

SumoShell – Become a shell ninja

Have you ever seen sys-admins doing awesome grep / awk queries and been amazed by it? Now you can do so too and in a much easier way!

A few months ago, I was writing some parser in sumologic and thinking this is so powerful, I wish I could run it on a regular text file. Well, I got a notification from google about sumoshell today.

And wait for it………they open sourced their parsing engine.

https://github.com/SumoLogic/sumoshell

What you can do with it? Wonders!

 

Here are some examples from their blog:


sudo tcpdump 2>/dev/null | sumo search | sumo parse "IP * > *:" as src, dest | sumo parse "length *" as length | sumo sum length by dest | render

Capture

 

OR:


tail -f logfile | sumo search "ERROR" | sumo parse "thread=*]" | sumo count thread | render-basic

 

 

NeoPhobia & Docker

Back in 2004 when I was starting my career, I read something about ‘NeoPhobia’ in Kathy Sierra’s blog. NeoPhobia is avoiding something new. Details: https://en.wikipedia.org/wiki/Neophobia

And we tend to be NeoPhobic in learning new things  by making excuse about it. Most common excuse?: ‘We dont need to learn about it because its not good enough for us’..We technologist do it all the time. We do it to save ourselves from the trouble of learning about it. Remember how many people didn’t like Git and wanted to stay in SVN?

I try to watch out and try not to be a NeoPhobic in terms of technology, but every now and then it creeps in! I remember installing Docker back in 2013 and playing around with it. To be fair , docker wasn’t as smooth back then and the experience was not good enough. But still , I discarded it as a viable tool.

Fast forward 2 years and I was forced to look into docker again (Because of licensing issue, we had to run multiple microservice mule container in same server but still wanted isolation)…And my opinion? Its a crime not to know / use docker , and I have been committing it so far!!!

Even if you don’t run multiple containers in production , don’t have  needs for virtualisation, you MUST learn docker. Within my first week of learning docker, I am already using it for so many things. Don’t know a thing about NPM and still want to run a Node server ? Want to test 5 node hazlecast cluster in your mini laptop but dont have enough processing power? Limited by Mule licensing and deploying all your microservice in one container with no isolation?  Look no more..Docker is your friend!

Taking ThreadDump from Java Code

Copied from HERE with some code modification.

import java.io.ByteArrayOutputStream;
import java.io.UnsupportedEncodingException;
import java.lang.management.ManagementFactory;
import java.util.Scanner;
import java.util.concurrent.Executors;
import java.util.concurrent.ScheduledExecutorService;
import java.util.concurrent.TimeUnit;
import java.util.concurrent.atomic.LongAdder;

public class StackTraceUtils {
	private static final char PID_SEPERATOR = '@';
	private static String pathToJStack = "jstack";


	private static String acquirePid()
	{
		String mxName = ManagementFactory.getRuntimeMXBean().getName();

		int index = mxName.indexOf(PID_SEPERATOR);

		String result;

		if (index != -1) {
			result = mxName.substring(0, index);
		} else {
			throw new IllegalStateException("Could not acquire pid using " + mxName);
		}

		return result;
	}


	public static String executeJstack()
	{
		ProcessInterface pi = new ProcessInterface();

		int exitCode;

		ByteArrayOutputStream byteArrayOutputStream = new ByteArrayOutputStream();

		try {
			exitCode = pi.run(new String[] { pathToJStack, "-l", acquirePid(),}, byteArrayOutputStream);
		} catch (Exception e) {
			throw new IllegalStateException("Error invoking jstack", e);
		}

		if (exitCode != 0) {
			throw new IllegalStateException("Bad jstack exit code " + exitCode);
		}


		try {
			String str = new String(byteArrayOutputStream.toByteArray(), "UTF-8");
			return str;
		} catch (UnsupportedEncodingException e) {
			throw new RuntimeException(e);
		}

	}

	public static void main(String[] args) {

		final String s = executeJstack();
		System.out.println("s = " + s);
	}
}




import java.io.BufferedReader;
import java.io.BufferedWriter;
import java.io.File;
import java.io.IOException;
import java.io.InputStream;
import java.io.InputStreamReader;
import java.io.OutputStream;
import java.io.OutputStreamWriter;
import java.util.HashMap;
import java.util.HashSet;
import java.util.Map;
import java.util.Map.Entry;
import java.util.Set;

public class ProcessInterface
{	
	private final Map<String, String> addModifyEnv;
	private final Set<String> removeEnv;
	
	static class StreamGobbler extends Thread
	{
		private static int gobblerNumber = 0;
		
		private final InputStream is;
		private final OutputStream os;
		
		private static synchronized int getNextGobblerNumber()
		{
			return gobblerNumber++;
		}
		
		public StreamGobbler(InputStream is, OutputStream os)
		{
			super("StreamGobblerThread-" + getNextGobblerNumber());
			
			this.is = is;
			this.os = os;
		}
		
		@Override
		public void run()
		{
			try
			{
				OutputStreamWriter osw = new OutputStreamWriter(os);
				BufferedWriter bw = new BufferedWriter(osw);
				
				InputStreamReader isr = new InputStreamReader(is);
				BufferedReader br = new BufferedReader(isr);
				
				String line = null;
				
				while ((line = br.readLine()) != null)
				{
					bw.write(line);
					bw.newLine();
				}
				
				bw.flush();
				osw.flush();
			}
			catch (IOException ioe)
			{
				throw new IllegalStateException(ioe);
			}
		}
	}
	
	public ProcessInterface()
	{
		this.addModifyEnv = new HashMap<String, String>();
		this.removeEnv = new HashSet<String>();
	}
	
	public void removeEnv(String name)
	{
		if (addModifyEnv.containsKey(name))
		{
			addModifyEnv.remove(name);
		}
		
		removeEnv.add(name);
	}
	
	public void addEnv(String name, String value)
	{
		if (removeEnv.contains(name))
		{
			removeEnv.remove(name);
		}
		
		addModifyEnv.put(name, value);
	}
	
	public int run(String[] command) throws InterruptedException, IOException
	{
		return run(command, null, null, null);
	}
	
	public int run(String[] command, File workingDir) throws InterruptedException, IOException
	{
		return run(command, null, null, workingDir);
	}
	
	public int run(String[] command, OutputStream os) throws InterruptedException, IOException
	{
		return run(command, os, os, null);
	}
	
	public int run(String[] command, OutputStream os, File workingDir) throws InterruptedException, IOException
	{
		return run(command, os, os, workingDir);
	}
	
	public int run(String[] command, OutputStream std, OutputStream err, File workingDir)
			throws InterruptedException, IOException
	{
		StringBuilder sb = new StringBuilder();
		
		for (String s : command)
		{
			sb.append(s);
			sb.append(" ");
		}
		
		ProcessBuilder builder = new ProcessBuilder();
		
		if (workingDir != null)
		{
			builder.directory(workingDir);
		}
		
		Map<String, String> env = builder.environment();
		
		for (String name : removeEnv)
		{
			env.remove(name);
		}
		
		for (Entry<String, String> entry : addModifyEnv.entrySet())
		{
			env.put(entry.getKey(), entry.getValue());
		}
		
		builder.command(command);
		
		Process process = builder.start();
		
		OutputStream outStream = ((std == null) ? System.out : std);
		OutputStream errStream = ((err == null) ? System.err : err);
		
		StreamGobbler outputGobbler = new StreamGobbler(process.getInputStream(), outStream);
		StreamGobbler errorGobbler = new StreamGobbler(process.getErrorStream(), errStream);
		
		outputGobbler.start();
		errorGobbler.start();
		
		int exitVal = process.waitFor();
		
		return exitVal;
	}
}


This can be very helpful, for example in a code block you suspect there is a deadlock, for Example timeout from connection pool , you can log the stacktrace so you can come back later and run a ThreadDump analysis tool on it. Add it to your code before the Operations guy restart your problematic server and report an issue in your name !

Finding the Bad Apple in JVM

If you run into situation where you have to troubleshoot a JVM that consumes high CPU and you have absolutely no idea whats causing it, here are some very useful tricks that saved my life countless time.

top:
Most of us use Top often but there are some handy params that can be even more helpful.

First Do a top to get the Cpu Hungry process id.

#top
top - 14:33:22 up 42 days, 7:11, 2 users, load average: 1.60, 1.62, 1.56
Tasks: 154 total, 1 running, 153 sleeping, 0 stopped, 0 zombie
Cpu(s): 77.8%us, 0.8%sy, 0.0%ni, 21.5%id, 0.0%wa, 0.0%hi, 0.0%si, 0.0%st
Mem: 8061328k total, 7545548k used, 515780k free, 134776k buffers
Swap: 2097148k total, 162800k used, 1934348k free, 798096k cached</code>

PID USER PR NI VIRT RES SHR S %CPU %MEM TIME+ COMMAND
12058 root 20 0 13.3g 4.7g 21m S 302.0 61.5 41219:31 java
18205 root 20 0 4273m 948m 6244 S 11.3 12.0 1704:03 java
12056 root 20 0 22032 1080 920 S 0.7 0.0 62:33.48 wrapper-linux-x
1 root 20 0 19356 1244 1052 S 0.0 0.0 0:03.22 init
2 root 20 0 0 0 0 S 0.0 0.0 0:00.00 kthreadd

Ok, clearly, the process with PID 12058 isn’t behaving properly.

Lets ask ‘top’ to list the child-process (one to one binding with each thread in JVM) for PID 12058

-H Flags turns on the Threads Toggle
-H : Threads toggle
Starts top with the last remembered ’H’ state reversed. When this toggle is On, all individual threads will be displayed. Other-
wise, top displays a summation of all threads in a process.

## top -p 12058 -H (-p only lists child process for 12058 )

&nbsp;

[mule@FSASYDESBPROD02 ~]# top -p $PID -H
top - 15:09:49 up 42 days, 7:48, 2 users, load average: 1.34, 1.50, 1.54
Tasks: 5359 total, 3 running, 5356 sleeping, 0 stopped, 0 zombie
Cpu(s): 77.8%us, 1.2%sy, 0.0%ni, 20.9%id, 0.0%wa, 0.0%hi, 0.1%si, 0.0%st
Mem: 8061328k total, 7740576k used, 320752k free, 135436k buffers
Swap: 2097148k total, 162652k used, 1934496k free, 833864k cached

PID USER PR NI VIRT RES SHR S %CPU %MEM TIME+ COMMAND
28255 root 20 0 13.3g 4.9g 21m R 98.3 63.3 10163:33 java
14064 root 20 0 13.3g 4.9g 21m R 97.7 63.3 14089:00 java
14062 root 20 0 13.3g 4.9g 21m R 97.4 63.3 14073:55 java
925 root 20 0 13.3g 4.9g 21m S 1.9 63.3 279:22.62 java
12060 root 20 0 13.3g 4.9g 21m S 0.6 63.3 108:39.51 java

Ok, so Thread $28255 & $14064 is doing a lot of stuff. How do we know what they are doing??

jstack in rescue !

"AsyncLoggerConfig-1" daemon prio=10 tid=0x00007f45ec2ab000 nid=0x2f27 waiting on condition [0x00007f45e1e22000]
java.lang.Thread.State: WAITING (parking)
at sun.misc.Unsafe.park(Native Method)
- parking to wait for (a java.util.concurrent.locks.AbstractQueuedSynchronizer$ConditionObject)
at java.util.concurrent.locks.LockSupport.park(LockSupport.java:186)
at java.util.concurrent.locks.AbstractQueuedSynchronizer$ConditionObject.await(AbstractQueuedSynchronizer.java:2043)
at com.lmax.disruptor.BlockingWaitStrategy.waitFor(BlockingWaitStrategy.java:45)
at com.lmax.disruptor.ProcessingSequenceBarrier.waitFor(ProcessingSequenceBarrier.java:55)
at com.lmax.disruptor.BatchEventProcessor.run(BatchEventProcessor.java:123)
at java.util.concurrent.ThreadPoolExecutor.runWorker(ThreadPoolExecutor.java:1145)
at java.util.concurrent.ThreadPoolExecutor$Worker.run(ThreadPoolExecutor.java:615)
at java.lang.Thread.run(Thread.java:745)

In the jstack trace, the nid=0x2f27 is the hex of the pid we received before. So lets awk it!

bash# PID=12058
bash# NID=28255
bash# jstack $PID | awk '/ nid='"$(printf '%#x' $NID)"' /,/^$/'</code>

"pool-1140-thread-1" prio=10 tid=0x00007f45706b4000 nid=0x6e5f runnable [0x00007f453247a000]
java.lang.Thread.State: RUNNABLE
at sun.reflect.Reflection.getCallerClass0(Native Method)
at sun.reflect.Reflection.getCallerClass(Reflection.java:69)
at sun.reflect.GeneratedMethodAccessor1.invoke(Unknown Source)
at sun.reflect.DelegatingMethodAccessorImpl.invoke(DelegatingMethodAccessorImpl.java:43)
at java.lang.reflect.Method.invoke(Method.java:606)
at org.apache.logging.log4j.util.ReflectionUtil.getCallerClass(ReflectionUtil.java:123)
at org.apache.logging.log4j.util.ReflectionUtil.getCallerClass(ReflectionUtil.java:230)
at org.apache.logging.log4j.jul.AbstractLoggerAdapter.getContext(AbstractLoggerAdapter.java:34)
at org.apache.logging.log4j.spi.AbstractLoggerAdapter.getLogger(AbstractLoggerAdapter.java:42)
at org.apache.logging.log4j.jul.LogManager.getLogger(LogManager.java:89)
at java.util.logging.LogManager.demandLogger(LogManager.java:430)
at java.util.logging.Logger.demandLogger(Logger.java:346)
at java.util.logging.Logger.getLogger(Logger.java:393)
at com.orientechnologies.common.log.OLogManager.log(OLogManager.java:103)
at com.orientechnologies.common.log.OLogManager.debug(OLogManager.java:128)
at com.orientechnologies.orient.client.remote.OStorageRemote.useNewServerURL(OStorageRemote.java:1703)
- locked (a java.util.ArrayList)
at com.orientechnologies.orient.client.remote.OStorageRemote.getAvailableNetwork(OStorageRemote.java:1866)
at com.orientechnologies.orient.client.remote.OStorageRemote.openRemoteDatabase(OStorageRemote.java:1608)
at com.orientechnologies.orient.client.remote.OStorageRemote.open(OStorageRemote.java:216)
at com.orientechnologies.orient.client.remote.OStorageRemoteThread.open(OStorageRemoteThread.java:87)
at com.orientechnologies.orient.core.db.document.ODatabaseDocumentTx.open(ODatabaseDocumentTx.java:244)
at com.orientechnologies.orient.core.db.OPartitionedDatabasePool$DatabaseDocumentTxPolled.internalOpen(OPartitionedDatabasePool.java:137)
at com.orientechnologies.orient.core.db.OPartitionedDatabasePool.openDatabase(OPartitionedDatabasePool.java:331)
at com.orientechnologies.orient.core.db.OPartitionedDatabasePool.acquire(OPartitionedDatabasePool.java:304)
at com.tinkerpop.blueprints.impls.orient.OrientBaseGraph.(OrientBaseGraph.java:166)
at com.tinkerpop.blueprints.impls.orient.OrientGraphNoTx.(OrientGraphNoTx.java:54)
at com.tinkerpop.blueprints.impls.orient.OrientGraphFactory.getNoTx(OrientGraphFactory.java:93)
at au.com.foxsports.subscription.service.SubscriptionServiceImpl.getSubscribersWithRetry(SubscriptionServiceImpl.java:760)
at au.com.foxsports.subscription.service.SubscriptionServiceImpl.getSubscribers(SubscriptionServiceImpl.java:739)
at au.com.foxsports.subscription.service.SubscriptionServiceImpl$1.call(SubscriptionServiceImpl.java:945)
at java.util.concurrent.FutureTask.run(FutureTask.java:262)
at java.util.concurrent.ThreadPoolExecutor.runWorker(ThreadPoolExecutor.java:1145)
at java.util.concurrent.ThreadPoolExecutor$Worker.run(ThreadPoolExecutor.java:615)
at java.lang.Thread.run(Thread.java:745)

There you go! You can see the 3rd party system eating up the CPU ! In my case its Orientdb. Yes, we faced a lot of issue trying to implement a graph model in orientdb, but thats a story for another day.

Why twitter needs to be so fast???!!!

Ok, first I must confess, I am not a active twitter user, but I am a regular follower about their System Architecture which always fascinates me. Also they have done some great contribution to the OSS world with products like :

Bootstrap , CloudHopper , Twitter-Server etc.

https://github.com/twitter

Its amazing to see what started as a ruby on rails application turns into this Mega-Structure and does things at a scale that I wouldn’t even believe is possible.
I was watching this excellent presentation in infoQ:

http://www.infoq.com/presentations/real-time-twitter

And I’v been wondering, why Twitter needs to be so fast! I have always had a interest in HighFrequency-LowLatency applications and I understand their importance in Telecom / HFT banking market, but does twitter really need it? Working in broadcast industry, I realised when we say a LIVE Game, its actually a 7 sec delayed FEED, and I don’t hear anyone complaining about it. So would it make a big difference if I got my tweets updates 30 sec later rather than sub-second? I can only imagine how much extra energy / development / money had to be spent to gain sub-second or millisecond level latency.

So the question is, was it actually a business requirement or they did it just because they can ? Or the sub-second latency came as a bonus of their superbly scalable design?

My Journey with Mule

Stage 1 : Drag & Drop, Enterprise Integration Patterns , Oh So Cool!!

Stage 2 : What the ****  $$$!!!??? IDE Sucks, weird behavior , silent xml config alteration ….How can anyone work on this!!! Going back to my core java apps…

Stage 3 (Used to all the quirks of Mule Studio) : Hmmm…I see the point..not so bad after all !!! Just built an entire state machine system app with DB integration / HTTP & TCP Endpoints in 90 mins!

Stage 4: Wait, they hid all the cool features in EE edition 😦 … I am supposed to debug my app only with log messages!! Thats almost as bad as the time when I used to write EJB code! hmmmm….start looking for alternative? How is that spring integration project coming along?